应用信息
应用截图
应用介绍
秘塔AI软件手机版是一款智能AI搜索引擎,主要用来查文献和做学术研究。界面设计得简洁,没有广告,搜索结果出来得快。基于自研的大语言模型,语义理解能力还行,能直接给出结构化的答案,还附带引用来源。秘塔AI可以一键复制搜索结果,也能导出Word或者PDF格式。自带AI辅助写综述功能,配合写作猫可以继续编辑。文库搜索能找行研报告、学术论文、学习课件这些,资源挺多,能直接下载。秘塔AI能聚焦专业期刊和数据库,直接显示论文摘要,中英文数据库可以自己配置。搜索结果会自动生成大纲、脑图和事件人物表格,方便快速抓重点。
一、AI搜索
1、输入你感兴趣的内容,灵活选择简洁模式、深入模式或研究模式,同时自定义搜索范围,包括全网、文库、学术、图片或博客等领域,精准获取所需信息。

2、AI将整理出详细的内容摘要,并附上权威来源,帮助你快速掌握核心信息。

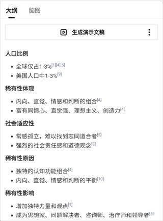
3、利用AI功能轻松生成大纲、思维导图以及展示所需的演示文稿,提升效率。


4、所有内容均支持导出,便捷转换为WORD或PDF格式,方便保存和分享。

二、工作流
1、无论是行业调研还是报告撰写,秘塔AI覆盖7大类别、25个工作场景,适用于行业分析、经济研判、投资建议以及运营规划等多种需求:

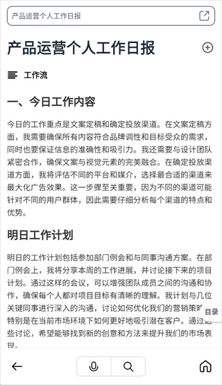
2、例如制作个人日报,只需进入对应的工作流模板。

3、输入项目信息及相关细节,AI会自动依据框架要求收集数据,并输出完整的报告,省时省力。

三、专题
1、通过上传文件,定制属于你的专属AI搜索系统:

2、文章管理:新建文档或将常用问答收藏至文章栏,随时查阅。
3、知识库搭建:上传PDF、DOCX、PPTX等格式文件,打造自己的资料库,个性化扩展AI搜索功能。

1、自研大语言模型带来强劲语义理解效果,可读懂复杂表述并精准匹配各类检索需求。
2、海量文献与文档资源全面覆盖,专业期刊、学术数据库与各类学习资料均可稳定查询。
3、界面呈现简约清爽的视觉效果,无广告穿插其中,检索过程直接高效,回归实用查询本质。

1、自动生成大纲、脑图与信息表格,多种形式整合关键内容,加快信息筛选与理解速度。
2、AI图片识别能力搭配完整使用指引,搭配浏览器替换方案,让智能检索融入日常使用。
3、检索结果以结构化形式展示,附带权威引用来源,内容可信度高,适合学术与工作场景。
1、中英数据库可自由调配使用,论文摘要快速提取,大幅缩短学术资料筛选与整理时间。
2、检索内容可一键复制并导出 Word、PDF 格式,还可衔接专属写作工具进行后续编辑。
3、全网文库深度检索覆盖行研报告、学术论文、学习课件等多种文档,可直接查看与下载。

秘塔AI的学术搜索能从几亿篇文献里筛出有用的,来源都是专业期刊和数据库,权威性够用。论文摘要直接列出来,看一眼就知道值不值得细读。中英文数据库能自己配,想搜哪个范围的自己定。整体用下来就是让查资料写东西这件事没那么累,效率能提上去不少。搜索结果能导出成Word或者PDF,想接着改就用配套的写作工具,不用来回倒腾。
最新录入